

一、論壇介紹
隨著塑料工業的快速發展,塑料配混技術的發展對于提高塑料的質量和性能、推動行業可持續發展具有重要意義。本屆論壇將匯集了來自整個配混和母粒價值鏈的行業專家學者和企業代表進行演講和研討,內容包括主要趨勢、技術進步、市場機會和未來發展等方面內容。通過分享最新的研究成果、技術趨勢和行業動態,共同探討塑料配混技術的未來,探索該行業面臨的關鍵挑戰,為塑料工業的可持續發展提供有力支持,同時滿足市場的高標準性能要求和成本效益要求。
為什么要參會?
深入了解全球市場趨勢和業務戰略
尋找可提高生產率和質量的創新工藝發展
了解優化化合物和母粒生產的實用技巧
探索添加劑、顏料和聚合物技術的新發展、新應用
學習提高塑料改性性能的最新創新技術
與來自配混和母粒供應鏈的專業人士建立聯系,共同探討行業的未來
加強與供應鏈上下的關系并拓展您的業務網絡
二、組織機構
主辦單位:中國塑料加工工業協會
承辦單位:中國塑料加工工業協會工程塑料專委會
支持單位:上海塑料行業協會、浙江省塑料行業協會、安徽省塑料協會、山西省塑料行業協會、深圳市塑料協會、昆山塑料行業協會
協辦單位:InfoCon易肯資訊/塑趨勢TMPlasTrends、英口傳媒
合作媒體: 塑膠工業、聚風傳媒、塑世界導航網、
贊助單位:(更多贊助單位確認中)
張家港市沃爾特精密機械有限公司(改性技術分論壇冠名)
江蘇卓越智能工程有限公司(工藝裝備與運維分論壇冠名)
山東卓億橡塑機械有限公司(茶歇冠名)
東莞市尼嘉斯塑膠機械有限公司
廣州市銘沈新材料有限公司
武漢瑞鳴實驗儀器制造有限公司
江西廣源新材料有限公司
科艾斯化學有限公司
重慶合才化工科技有限公司
上海新稻實業有限公司
煙臺凌宇機械有限公司
上海魯聚聚合物技術有限公司
廣東順景科技有限公司
常州傳力稱重科技有限公司
福建南安實達橡塑機械有限公司
上海吾勵環境技術有限公司
浙江凱蒂自動化科技有限公司
上海紹正機械有限公司
上海艾碧西新材料有限公司
四川天宇油脂化學有限公司
泰州市科飛橡塑機械有限公司
無錫靈鴿機械科技股份有限公司
南京邁森智能裝備有限公司
安徽海暢智能機械有限公司
成都煜翔機械有限公司
上海從水新材料科技有限公司
株式會社栗本鐵工所
2025蘇州國際塑料橡膠展組委會
三、專家顧問組

四、論壇規劃
![]()

五、報告預覽(更多報告確認中,場次不分前后,最終議題以現場為準)
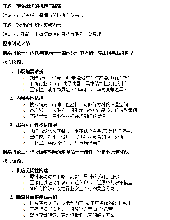
主論壇:市場、趨勢與發展

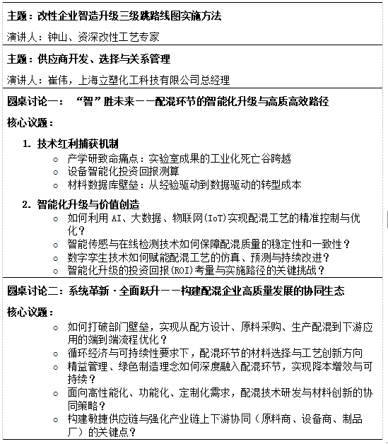
平行論壇一:改性技術

平行論壇二:工藝裝備與運維

平行論壇三:母粒加工技術

“塑見未來·智鏈全球”塑料產業雙核私享會
主題:CEO謀勢·CTO破局
私享會一: CEO私享會
主題:破卷·出海·鏈動

私享會二: CTO私享會
主題:智造·質造·協同

六、部分參會企業(截止5月、更多企業確認中)
協會及科研機構:中國塑協、中國塑協工程塑料專委會、上海塑協、浙江塑協、北京塑協、安徽塑協、深圳塑協、山西塑協、昆山塑協、華東理工、常州大學、電子科技大學、浙江工業大學等。
改性及母粒企業:金發科技、萬華化學、中廣核俊爾、南京聚隆、聚賽龍、沃特股份、禾昌聚合、聚石化學、道恩、杰事杰、普萊克紅梅、英科環保、寶麗迪、寧波色母粒、錦湖日麗、蘇達山、新思帷、新力新材等百余家改性及母粒企業參會。
七、展品范圍
設備:擠出機及配件、物料輸送、失重稱、混料機、切粒機、共混輔助設備、測試和分析設備等
材料:助劑、母粒、填料、樹脂等
八、參會群體
工程塑料、改性塑料、母粒等領域生產、研發、工藝技術、裝備負責人、企業管理者及配套相關企業等。
九、參會須知
1、參會費用:

備注:費用包含餐飲、茶歇、會議資料;住宿和交通費用自理。
2、贊助及參會聯系
聯系人:
薛歡歡 手機: 18964016329(同微信)
馬景英 手機: 13524806301(同微信)